1. 서 론
1.1 연구의 배경 및 목적
1.2 연구의 범위 및 방법
2. IFC 확장에 관한 선행연구 분석
2.1 IFC 구조 분석 및 IFC 스키마 확장에 관한 선행연구 및 기술 분석
2.2 작업분류체계 기반 IFC 확장에 관한 선행연구 분석
3. 소방 객체 위계관계 분석 및 도출
3.1 건축 WBS의 위계별 요소
3.2 건축 WBS 및 소방 객체 위계관계 도출
4. 소방 객체 위계관계 기반 소방 IFC 확장 방안도출
4.1 소방 IFC 스키마 상위 구조 확장 방법 및 절차
4.2 소방 IFC 확장 구조안 도출
5. 결론
1. 서 론
1.1 연구의 배경 및 목적
건축 분야에서 전 세계적으로 BIM(Building Information Modeling)의 기술이 발전함에 따라 BIM을 사용하는 프로젝트들이 많아지고 있다. 건축 설계, 시공, 유지관리 등 전 과정에서 BIM이 활용되고 있으며, 특히 건축물에 국한되어있던 과거와는 달리 토목, 전기, 소방 등 다양한 분야로 확대되고 있다. BIM은 3D 모델로 시각적인 형상을 작성하는 저작도구로서의 역할 뿐만 아니라 각 객체가 그에 해당하는 정보를 가지고 있다. 이를 활용하여 건축 분야에서는 건축물에 사용되는 부재의 물량산출, 공정관리, 에너지 분석, 일조량 분석 등 3D를 넘어서 4D, 5D, 그 이상으로 활용되고 있다. 현재 건축 분야 이외에 토목 분야에서 이를 적극적으로 활용하고 있으며 소방, 방재, MEP(Mechanical Electrical and Plumbing) 분야에도 활용한 사례가 많아지고 있다.
하지만, 이런 추세에도 BIM의 사용이 어렵고 제한적으로 사용되고 있는 이유는 각 분야에서 사용하는 프로그램 결과물의 포맷 형식이 달라서 각 분야 간의 정보 교환, 상호운용성(Interoperbility)에 대한 문제가 있기 때문이다. 현재 도면의 경우 Autodesk 사의 AutoCAD의 도면 확장자 중 하나인 ‘*.dwg’를 전 세계적으로 가장 많이 사용하고 있어 앞서 언급한 정보 교환, 상호운용성에 대해서는 문제가 가장 적지만, 이외에 정보 교환 등과 같은 문제는 여전히 남아있었다. 이에, 국제기구인 buildingSMART International(bSI)에서 IFC(Industry Foundation Classes)라는 중립 포맷을 만들고 ISO 기구의 인증을 받아 각 분야 간의 정보 교환 등을 가능케 하였다. bSI는 현재에도 더 많은 정보를 원활히 교환하고 정보의 손실률이 낮아질 수 있도록 지속적인 노력을 기울이고 있다.
한편, 건축물 사용자 및 재실자의 안전에 대한 인식이 높아짐에 따라 건축물의 구조적인 측면에서 공법, 재료, 내진설계 등 안전에 관련된 요소 역시 중요해지고 있다. 또한, 신축이 아닌 이미 지어진 건축물 관리의 중요성이 대두됨에 따라 건축물을 관리하는 소방 안전관리자의 역할이 더욱 강조되고 있다. 소방 안전관리자는 건축물의 소방 안전 관리를 위해 피난계획 수립, 자위소방대의 구성·운영·교육, 피난·방화시설의 유지관리, 소방 훈련 및 교육, 소방시설의 유지관리 등의 역할을 하고 있지만, 아직 건축물 설계 초기 단계에 작성된 2D 도면을 바탕으로 계획 및 운영하고 있어 직관적인 업무 수행이 어려운 실정이다. 이에 소방 분야에서도 피난 및 소방 안전 관련 시뮬레이션 도구 등에서 직관적이고 신뢰도가 높은 BIM을 활용하여 다양한 결과를 얻어내고자 하는 움직임이 나타나고 있다. 하지만, BIM의 건축 분야 중립 포맷인 IFC는 객체 중심적인 정보를 담고 있으나, 소방 분야에서는 피난 시간, 피난 경로 등의 계산적인 수치가 오히려 중요하기 때문에 BIM 활용에 대한 두 분야 간의 괴리를 좁힐 필요가 있다. 따라서 본 연구에서는 소방 분야에서 활용할 수 있는 수준의 소방 BIM 표준을 제시하고, 건축 분야와의 간극을 줄이고자 건축 작업분류체계(WBS, Work Breakdown Structure)를 분석하여, 새로운 위계로 정립된 소방 분야 IFC 스키마의 확장 방법론 및 확장된 IFC 스키마를 제시하고자 한다.
1.2 연구의 범위 및 방법
IFC는 앞서 언급한 바와 같이, 건축의 다양한 분야에서 활용하는 소프트웨어 간 정보 교환을 위해 만들어졌으며, 일관된 데이터로 표현하여 확장 가능하고, 새로운 객체의 정의도 할 수 있도록 만들어진 스키마(Schema)이다. 본 연구에서는 건축 WBS를 따르되, IFC 스키마에 기반하여 소방 객체의 작성 위계에 따라 새로운 위계 체계를 개발하고자 하였으며, 본 연구의 범위는 도출된 건축 WBS의 소방 분야에 해당하는 요소들과 이에 대응하는 확장 가능한 IFC 스키마 상의 구성요소로 제한하였다. 본 연구의 방법은 다음 Figure 1과 같다.
본 연구는 소방 IFC 스키마 확장에 관한 기초 연구 단계로서, 소방의 상위개념인 건축의 작업분류체계를 바탕으로 소방의 IFC 스키마 적용 및 확장 가능한 위계 체계를 정립하고자 한다. 따라서, 본 연구에서는 첫 번째로 건축 WBS를 분석하여 최상위의 위계에서 소방 분야의 단계까지를 분석한 다음, 건축 WBS에 포함된 소방 분야의 WBS를 구체적으로 분석한다. 이러한 분석단계를 거쳐 도출된 건축 WBS 위계 내의 소방 WBS에서 BIM 모델링 위계와 맞으며 IFC 확장이 가능하도록 소방 WBS를 새로운 위계 체계로 정의한다. 다음으로, 현재까지 개발된 IFC 스키마를 분석하고 현재 가장 보편적으로 사용되고 있는 IFC 스키마 또한 분석한다. 이는 IFC 확장 가능성을 열어둠과 동시에 바로 적용이 가능한 소방 IFC 스키마를 도출하기 위함이다. 이를 통해 확장 가능한 IFC 스키마의 하위 요소인 엔티티(Entity)를 도출하여 소방 IFC 확장 스키마를 도출한다.
2. IFC 확장에 관한 선행연구 분석
2.1 IFC 구조 분석 및 IFC 스키마 확장에 관한 선행연구 및 기술 분석
IFC는 건축, 엔지니어링, 건설(Architecture Engineering Construction. AEC) 분야 및 시설물 관리(Facility Management. FM) 분야에서 사용되는 여러 응용프로그램 간에 정보의 호환 및 공유 등 상호운용성을 높이고, 협업의 효율성을 증대시키기 위한 표준화된 데이터 교환 형식이다(Park, 2007; buildingSMAERT international). 1994년, International Alliance for Interoperability(IAI)에 의해 IFC가 개발되어 발전해오다 2013년에 IFC는 국제표준화기구(ISO)에서 정식 인증을 받았으며 현재는 비영리단체인(not-for-profit company) bSI에서 주도적으로 IFC 개발 및 발전을 도모하고 있다.
IFC는 EXPRESS 언어와 XML 언어를 사용하며, 전자는 IFC 스키마, 후자는 속성 세트(Property Set. P-set) 명세에 쓰인다. IFC 스키마는 4개의 개념적인 레이어(Layer)인 도메인(Domain), 상호운용성(Interoperabiltiy), 코어(Core), 리소스(Resource)에 기능별로 구성된 각 클래스(Class)가 속해있는 구조이다. 원지선 외(2018)는 도메인 레이어가 건축, 설비, 구조해석 등 특정 영역에서 활용되는 요소를 포함하고, 상호운영 레이어는 벽, 기둥, 슬라브 등과 같이 AEC 분야에서 다양하게 사용되는 요소를 포함하고 있다고 IFC 스키마 구조를 설명하였다. 또한, 코어 레이어의 Kernel 클래스는 제어(Control), 제품(Product), 프로세스(Process) 관점에서 상위 구조를 확장하여 제품 데이터를 건설 분야에서 활용할 수 있도록 하고, 리소스 레이어는 제품 표현에 사용되는 기하, 재료, 가격, 시간 등의 자원을 정의하는 클래스를 망라한다고 언급하였다.. 2013년에 ISO인증을 받은 Figure 2와 같이 IFC 4.0의 데이터 스키마 구조도를 보면 상단의 도메인 레이어에서 하단의 리소스 레이어 순으로 위계 구조를 형성하고 있어, 상단의 레이어가 하단의 레이어를 참조, 활용하고 있다(Won et al., 2018).
FC 포맷은 엔티티(Entity), 어트리뷰트(Attribute), 속성(Property)으로 나눌 수 있다. Entity는 공통 속성 및 제약 조건에 의해 정의된 정보이고, Attribute는 Entity에 대한 정보를 연결하는 메타데이터이며, Property는 Entity와 Entity의 퍼포먼스를 상술하는 속성정보이다.
P-set은 Property의 집합체이고, Entity에는 HasPropertySets이라는 Attribute가 있으므로, 결국 P-set으로 Entity를 상술할 수 있다. 따라서, IFC는 새로운 속성정보 값을 활용하여 기존의 구조를 바탕으로 새롭게 Entity를 정의할 수 있는 특징을 가지고 있다.
AEC 및 FM 분야에서 개방형BIM(OpenBIM) 사용에 대한 고효율성이 입증됨에 따라, 각기 다른 응용프로그램을 사용하는 타 분야 간의 정보 호환을 통한 상호운용성의 중요성이 더욱 부각 되었다. 초기 IFC 스키마는 건축물 중심이었으나, 최근에는 도로, 철도, 하천 등 토목시설의 높아진 수용 요구로 인해 IFC 스키마 확장에 관한 연구 및 개발이 토목 분야에서 많이 이뤄지고 있다(Won et al., 2018). 또한, 최근 bSI는 사회기반시설의 IFC 표준화(Standards) 개발을 위한 “IFC Infrastructure Extensions” 프로젝트를 착수하였고, IFCAlignment, IFCBridge, IFCRoad, IFCRail, IFCTunnel의 표준화를 위한 IFC 확장에 노력을 기울이고 있다.
2016년, bSI에서 IFC Bridge Project가 정식으로 개발을 위한 지원을 받았다. IFC 4 출시에 따라 IFC Bridge 스키마 확장을 시작으로 IFC 4 conceptual model의 확장, IFC Bridge P-set 개발 등으로 이어졌으며, 그 후 테스트 과정을 거쳐 현재는 최종 Standard 개발을 위해 관련 참여자들을 모으는 등의 지속적인 노력을 하고 있다.
IFC Road는 IFC Alignment와 IFC Bridge Standards 개발에 따라 IFC 스키마를 확장하는 방법으로 개발이 진행되고 있다. 하지만, IFC는 도로 객체를 모델링하는데 부적합하고, 종·횡단면과 같은 도로 고유의 공간 요소를 지원할 수 없으며, 개발된 Infrastructure Domain은 도로의 시멘틱 표현이 부족한 문제로 IFC 확장에 어려움을 겪고 있다(Ait-Lamallam et al., 2018). 이를 해결하기 위하여 새로운 도로 공간 요소와 물리적 구성요소를 IFC 스키마에 새롭게 정의하는 방법과 고속도로 건설 프로그래밍과 시뮬레이션을 위한 최적화된 데이터 모델을 개발하여 IFC 스키마에 통합하는 방법 등을 참고하는 동시에, Infrastructure Domain에 토공사 및 지질공학 건설을 포함하는 방향으로 IFC Road Standards를 발전시키고 있다. China Railway BIM Alliance(CRBIM)와 7개의 유럽 철도시설 회사를 주축으로 bSI 산하에서 철도 분야의 IFC 확장 개발인 IFC Rail Project를 2017년에 시작했다. Phase1과 Phase2로 두 단계에 걸쳐 진행하고 있고, 1단계(Figure 3)가 끝난 현재는 철도 IFC 표준화(IFC Standard for Rail)를 개발하여 IFC 4.3 Candidate Standard에 포함되어 있다.
bSI의 IFC Infrastructure Extensions은 상위 도메인 레이어에 Rail Domain과 Road Domain을 새롭게 추가하는 방식으로 IFC 스키마 확장을 개발하고 있다.
한편, 국내 토목 분야의 IFC 확장 개발사례 중 하천 분야(River Fields) IFC 확장 개발 방안에 대한 연구를 살펴보면, bSI의 IFC4 및 IFC Road에서 각각 기정의하고, 하천 분야에 공통으로 쓰일 수 있는 건축 요소(관리시설공, 수문조자시설 등), 토목 요소(교량, 수로터널 등)를 제외하고, 기존 Entity의 하위에 새로운 Entity를 추가하는 방법으로 IFC 확장 방안을 제안하였다(Won et al., 2018). Figure 4와 같이, 기존 IFC4 Entity인 IfcCivilElement 하위에 IfcRiverElement_K와 같은 하천 관련 새로운 Entity를 추가하였다.
제안한 방안이 완료된 후, 이를 바탕으로 P-set을 추가하여 기존의 Entity와 연결하는 단계로 계획 방안을 제시하였다. 이 외에도, 국내 IFC 확장 개발사례로는 터널, 교량 형식별 등의 시설을 대상으로 한 연구가 있다(Won et al., 2018).
앞서 설명한 사회기반시설(Infrastructure) 분야 외에도 소방(Fire Safety) 분야에서 IFC 확장 개발이 이뤄지고 있다. bSI는 2019년에 「Model View Definition(MVD) proposal for Fire Safety Engineering(FSE) and Occupants Movement Analysis(OMA)」를 채택함으로써 소방 IFC 확장 개발을 시작하고 있다.
현재 IFC는 화재피난계획(FIre Evacuation Planning)과 연관된 요소를 지원하고 있지만, 관련 객체 명세는 구체적인 속성을 포함하지 않기 때문에 피난 시뮬레이션 등 소방 분야 관련 소프트웨어에서 요구하는 기준을 충족시키지 못하는 상황이다. Eftekharirad et al(2018)는 이러한 상황을 개선하기 위하여, 소방 분야 응용프로그램에 화재피난계획 요소를 적용할 수 있는 2가지 IFC 확장 방안에 관한 연구를 진행하였다. 첫 번째 방안은 센서 데이터 기록(Sensory Data History)에 정적 속성 정보를 동적 속성 정보로 옮기고, 현재 IFC에서 지원하는 요소와 결합하는 것이다. 두 번째는 IfcSeonsor 와 IfcOccupant와 같은 Entity의 Attribute를 다양하게 한 후 관련된 Entities의 관계를 재정립하는 방안이다. 이와 유사하게 피난 안전 성능(Evacuation Safety Performance)을 위한 화재 및 피난 시뮬레이션 응용프로그램인 EvacuSafe에서 건물 BIM 모델링 활용을 위해 IFC 확장에 관한 연구가 진행되었다.
2000년대 후반부터 국내 피난 시뮬레이션 프로그램 개발이 진행되고 있지만, 여전히 국외에서 개발한 프로그램을 주로 사용하고 있다(Jang 2016). BIM 데이터와 피난 시뮬레이션 응용 프로그램 간의 상호운용성이 증대된다면 조금 더 현실성이 있고 정확한 결과를 예측할 수 있고, 이를 위해서는 소방 IFC 확장에 대한 연구가 선행되어야 한다. 따라서, 본 연구는 소방 IFC 확장을 위한 기초 연구로서 국내 건축물의 화재·피난 관련한 소방 업무를 체계적으로 분석하여 소방 IFC 확장 방안을 개발하고자 한다.
2.2 작업분류체계 기반 IFC 확장에 관한 선행연구 분석
BIM 기반 설계정보의 활용을 위해서는 해당 시설에 대한 공간, 부위, 공종 단위모델로 가장 핵심 정보라고 할 수 있는 공정 업무를 구성하고, 이를 비용 정보와 연동하여 하나의 모델에 통합적인 정보체계를 구축하는 것이 필요하다(Nam et al., 2018). WBS는 “해당 시설물을 공간별, 부위별로 분류하고, 세부 공종과 내역을 결합시키는 작업분류체계 또는 정보분류체계”를 뜻한다. 원지선 외(2019)은 하천 분야 WBS를 분석하고, 이를 통해 1차적으로 IFC 스키마에 정의되지 않은 하천 분야 요소를 선별하였다(Won et al., 2018). Figure 5과 같이 하천 WBS는 총 7레벨인 「시설, 공종, 시설물, 방향 공간, 확장 공간, 작업관리, 세부 작업관리」 순으로 1레벨부터 7레벨까지의 항목으로 구성된다.
이러한 WBS를 IFC 위계로 정리하면 Figure 6과 같이 IFC 스키마 상위 구조인 Element 클래스에서 부위 및 공종 요소인 IfcCivilElement, 부품/부재 요소인 IfcElementComponent, 요소별 유형인 IfcElementType로 구별하여 IFC 스키마에 맞게 구조화할 수 있다.

Figure 6.
Classification criteria of elements using high-level structure of IFC schema (Nam et al. 2018)
Nam et al(2018)은 토목 분야의 BIM 도입을 위하여 토목 WBS와 Cost Breakdown Structure(CBS)를 연계한 정보체계를 구축하고, BIM을 활용하는 방안 개발에 관한 연구를 진행하였다. 2016년에 제안된 Korea Bim Standard(KBIMS)는 국내 실정이 잘 반영되어 있어서 이를 참고모델로 하였고, 토목시설 중 교량 시설물 WBS를 시설-공간-부위 3가지 위계를 가진 분류체계를 사용하였다.
또한 범위를 도로 시설 요소로 선정하여 이에 해당하는 WBS와 IFC 구성요소를 대응시켜 IFC에 확장하는 방법을 제안한 연구가 있다(Nam et al. 2019). 이는 기존에 존재하는 도로사업 공통 WBS를 활용하였으며, 이를 IFC 4의 스키마 내에 해당하는 Entity를 확장하였다. 이 연구에서는 선형공간과 시설의 상위 분류에 표현하는 것에 초점을 두었으며, 전제 시설의 공종을 고려한 관점에서 스키마 확장을 수행하였다.
Table 1은 도로 표준 WBS 레벨에 따른 내용과 일치하는 IFC 상위 엔티티를 연결 지어놓은 것이다. 대체로 시설 및 사이트부터 재료로 가면서 정보의 상속을 받는 것이 많을수록 WBS 하위 레벨에 속한다. 예를 들어 재료는 어떠한 시설 및 사이트에 속한 객체가 갖는 속성을 명세하기 위해 사용된다. level 1에 속하는 시설 정보보다 level 3, 4, 5에 속하는 객체 정보가 하위 레벨에 속하고 그 객체의 재료 정보는 그 하위인 level 7에 위치한다. Table 1과 같이 연결된 IFC 엔티티는 상위 엔티티를 말할 뿐이며 스키마 내 객체 확장 시 WBS 위계 정보에 따라 엔티티 내 위계가 결정될 수 있다.
Table 1.
WBS in architecture part
그 밖에 Park et al(2017)은 시공기록을 부가 차원으로 정의하고, 다차원 BIM 데이터베이스를 생성하기 위해 WBS 기반의 건설 프로젝트 작업과 BIM 객체 간의 자동 연결 메커니즘을 생성하는 방안을 제시하였다. 또한, WBS에서 파생되어 나오는 요소를 바탕으로 BIM의 객체를 확장하는 연구를 진행하였다. Kim et al(2012)은 WBS를 활용하여 교량 공사를 중심으로 BIM을 활용한 기능도출을 위한 연구, 토목사업을 중심으로 BIM 기반의 정보 프레임워크 도입방안을 제시하는 연구를 진행하였다.
이러한 연구를 살펴볼 때, WBS와 같은 분류체계를 통해 다양한 분야에서의 IFC 스키마 확장이 가능할 것으로 보인다. 특히, 다원화되어 설계가 이뤄지는 소방 설계 및 안전 관리 등을 일원화하여 하나의 소방 IFC 스키마로 확장이 가능할 것으로 보인다. 이를 토대로, 현실성 있는 피난 시뮬레이션을 통해 높은 정확도를 기반으로 조금 더 안전하고 알맞은 건축물의 소방 설계를 할 수 있을 것이다.
3. 소방 객체 위계관계 분석 및 도출
3.1 건축 WBS의 위계별 요소
WBS는 성과물 측면에서 프로젝트의 업무 범위를 정의하고, 나아가 이러한 성과물을 구성요소로 분해하는 분류체계이다(Won et al., 2019; Yang et al., 2020). 공정에 따라 목적에 맞게 관리자 및 작업자가 만들 수 있지만, 건축 분야의 WBS는 작업분류체계로서 공사내용을 작업에 주안점을 둔 것으로 공종별로 분류해야 하며 관리가 용이하고 합리적인 분류체계가 되어야 한다. 또한 필요에 따라 새로운 WBS를 만들어 사용할 수 있다. 이러한 경우에는 건축물의 용도별, 프로젝트별로 WBS의 분류 및 작업자의 역할에 표현 방법을 달리해야 한다.
이에 서로 상이한 WBS의 차이를 좁히고자 국토교통부에서는 ‘전자설계도서 작성·납품 지침 (도로·하천분야)’를 2017년 11월에 개정하였으며, 마찬가지로 국토교통부와 한국건설기술연구원에서는 2021년 2월에 ‘작업분류체계(WBS) 적용 설계실무 가이드라인(안)’을 발표하였다. 이 지침과 가이드라인(안)의 분류를 대분류에 따라 나눈 다음 하위 분류로 Level을 7단계로 나눴으며 그에 따른 작업을 나열하였다. 현재 도로와 하천 분야의 WBS가 상세히 분류되어 있다. 이를 건축 분야에의 적용이 가능하며 이를 통해 건축 WBS 위계 상 하위 분류에 있는 소방 분야로의 적용이 가능하다. Table 2는 이러한 대분류 및 Level에 따른 건축 분야의 WBS 분류이다.
Table 2.
WBS in architecture part (KICT, 2021.02)
3.2 건축 WBS 및 소방 객체 위계관계 도출
건축 WBS의 Level 2에 해당하는 공종 단계에는 건축뿐만 아니라 토목, 전기, 기계, 통신, 소방이 포함되어 있으며, 각각의 공종에 따라 수없이 많은 구체적인 공종이 이뤄진다. 건축 WBS의 Level 2 공종 단계에 소방이 포함되어 있지만, 같은 단계인 건축 공종의 하위단계인 Level 3에서도 ‘피난 및 방화구획’이 포함되어 Level 2의 소방 공종 이외에 건축 WBS 하위 위계에서 소방 분야의 작업이 이뤄지게 된다. Figure 7은 건축 WBS 내에서의 소방 WBS 위계관계를 나타낸 소방 분야 위계 분류체계를 보여준다.
소방 HBS(Hierarchy Breakdown Structure)는 건축물 중심으로 정보 위계가 설정된 IFC 포맷 특징을 고려하여 건축 WBS에 덧붙여 확장 시킨 것이다. 객체 및 작업 정보 위계가 IFC 스키마와 유사한 건축 WBS 내 구체적으로 명시되거나 구체적인 정보가 없었던 건축 WBS level 2 소방 및 level 3 피난 및 방화구획 하위에 객체 중심 IFC 포맷을 고려하여 작성되었다.
4. 소방 객체 위계관계 기반 소방 IFC 확장 방안도출
4.1 소방 IFC 스키마 상위 구조 확장 방법 및 절차
앞서 도출된 건축 WBS 기반의 소방 객체 위계관계에 따라 IFC 스키마에 적용하여 확장하기 위해 기존에 정의되지 않은 항목을 선별하였다. 추가가 필요한 항목(Entity)의 기준은 IFC 코어 레이어의 상위 구조로 하되 IFC4에 이미 정의되어있는 요소를 제외한다. 건축 WBS 객체 정보와 일치하는 IFC 코어 레이어의 상위 구조를 연결지어 WBS가 확장되고, 도출한 HBS 객체는 동일 객체 IFC 스키마 내 확장할 위치를 쉽게 추측할 수 있다. 예를 들어 HBS level 4에 속하는 피난 및 방화구획은 WBS 상위 level 3의 건축 요소와 연관있으며, 같은 level 4의 기존 IFC 스키마 내 위치로 미루어 보아 기존 엔티티 IfcBuildingElement 아래로 확장 위치를 짐작할 수 있다.
IFC는 처음 건축 분야에 활용하기 위해 개발이 시작되었기 때문에 건축 및 건설 분야와 관련되지 않은 타 분야와의 호환성이 약하다. 따라서 화재 또는 피난 시뮬레이션 프로그램 등과 같은 소방 분야에서 사용되는 다른 여러 응용프로그램과 상호운용성을 생각한다면 단순히 참과 거짓, 자연어로 작성된 문자열을 사용한 현재의 소방 관련 IFC 엔티티 정보는 다른 프로그램이 요구하는 사항과는 맞지 않는다. 따라서 기존의 IfcWall에서 소방 정보를 구체화하여 방화벽과 같은 엔티티가 독립적으로 존재하는 것이 효율적이다. 마찬가지로 소방 객체 위계관계에서 소방시설 기계와 소방시설 전기의 요소들은 기존 IFC에 존재할지라도 속성값으로 작동 여부 또는 존재 여부만을 파악한다. 더 나아가 BIM 모델링을 위한 객체의 형상정보와 공간정보가 필요하거나 화재 또는 피난 상황 시 필요한 부분이 발생할 경우, 기존의 객체에 정보를 덧붙여 새로운 Entity를 만들 수 있을 것이다.
이러한 방법은 기존의 IFC 스키마를 활용하여 이미 존재하는 객체의 정보를 제공받아 추가적인 사항에 대한 정보를 사용자가 정의 내릴 수 있는 property로 추가하여 확장할 수 있다. 또한 IFC 스키마의 하위 레이어인 Resource Layer에 필요한 정보를 추가하여 해당 요소에 정보를 전달받아 상황에 따라 활용하는 방법이 있다.
이처럼, IFC 스키마 구조상 공간 요소는 IfcSpatialElement 하위 위계에, 건축 요소에 속하는 것은 IfcBuildingElement 하위 위계에, 소방 진화 관련된 설비 요소는 IfcFireSuppressionElement 하위 위계에, 마지막으로 피난과 관련된 요소는 IfcEvacuationElement 하위 위계에 확장된다. 각 요소의 유형은 같은 이름에 ‘Type’을 뒤에 추가한 형태로 확장되며 Property set은 항목 앞에 ‘Pset_’을 붙여 명명한다.
소방 객체 위계관계의 Level 3에서 건축과 소방으로 나누어지는데 각각의 하위에서 확장의 방식이 달라진다. 앞선 방법과는 조금 다르게, Level 3 건축 하위 위계의 Level 6에 포함되는 세부 객체는 기존의 IFC 스키마 내에 존재하는 Entity를 활용하여 Property로 확장하는 것을 기본방법으로 하되 필요에 따라 새로운 Entity를 생성해 확장한다. 이는 건축을 중심으로 IFC가 만들어진 특징을 최대한 활용하는 방법으로 고효율성을 가진다. 또한 건축 프로젝트에서 이미 검증된 건축 요소를 그대로 사용하고 필요한 부분을 덧붙이는 방식은 높은 정확도가 보장된다.
이와 마찬가지로 Level 3 소방 하위 위계의 Level 6에 포함되는 세부 객체는 새로운 Entity를 생성하여 확장하는 기본방법을 따른다. 기존에는 소방 관련 객체들을 활용하고자 하는 경우, 건축의 요소로 존재한 소방 객체들을 필요할 때마다 property로 변환하여 사용하였다. 소방 객체의 차별된 특징을 건축 객체의 한정된 property 형식으로 인해 제대로 담아내지 못하였다.
따라서 소방 객체는 소방이라는 범위 안에서 공통된 특징을 가지고 있는 것을 묶어 건축 요소에서 독립되어 존재하여야 한다. 소방 객체 위계관계에 따라 도출된 Entity와 앞서 설명한 확장 위치를 고려하여 IFC 상위 구조에 맞게 Table 3과 같이 분류하였다.
Table 3.
Classification of fire safety elements
Level 4에 속해있는 소방시설 기계, 소방시설 전기 위계에 공통으로 적용되는 정보는 필요시 기존 Resource 레이어의 정보를 참조하여 활용한다. 그리고 Level 6의 세부 객체는 새로운 Entity로 추가하며, 경우에 따라 Level 5의 객체가 새로운 Entity로 추가되어 속성 값을 통해 Level 6의 세부 객체로 특정될 수 있다.
4.2 소방 IFC 확장 구조안 도출
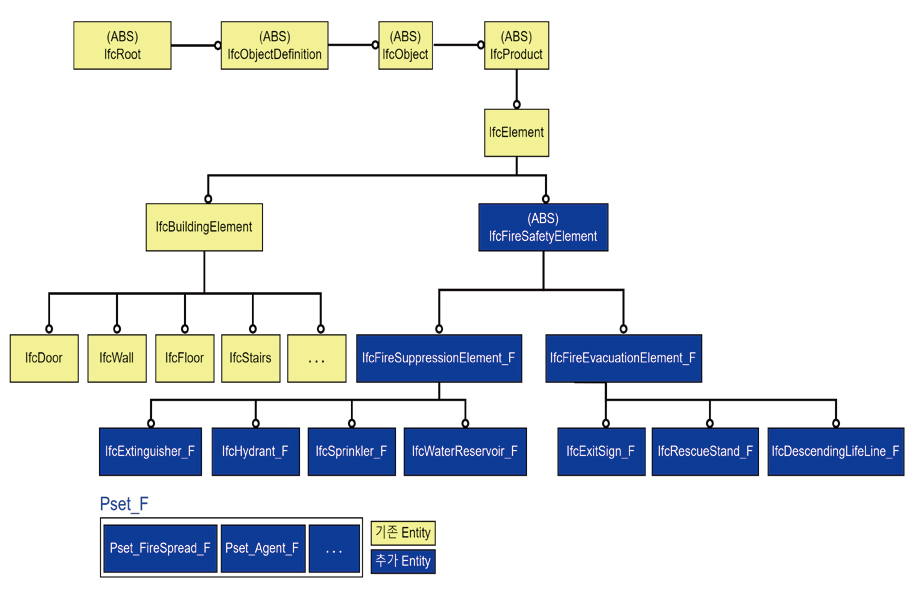
소방 객체를 위계에 따라 IFC 스키마 내에서 Entity를 확장하여 소방 IFC 확장 구조안을 도출하였다. Table 3에서 분류한 것과 같이 IFC 스키마에 따라 적용한 소방 객체 스키마 확장안을 Figure 8과 같이 도출하였다.
Figure 8와 같이 기존 IFC4 Entity는 노란색으로, 본 연구를 통해 추가된 Entity는 파란색으로 구분하여 표시하였다. 소방객체 Entity는 IfcFireEvacuationElement_F와 같이 어미에 ‘_F’를 붙인다. Property의 경우 ‘Pset_F’로 추가하여 명명하였다.
화재 시 안전에 관하여 확장되는 요소는 IfcElement 하위 위계에 IfcFireSafetyElement의 Entity로 확장된다. 화재 진압 관련 요소는 IfcFireSuppressionElement_F 하위 위계에 확장하였으며, 화재 피난 관련 요소는 IfcFireEvacuationElement_F 하위 위계에 위치하게 된다.
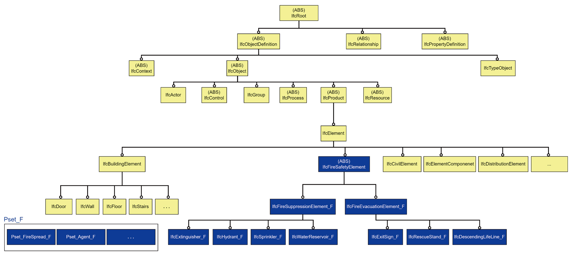
Figure 9는 Figure 8을 포함하는 본 연구에서 도출한 전체 소방 IFC 확장 스키마이다. 4. 1의 Table 3에서 Supertype Entity 하위 위계의 WBS level로 분류된 Entity는 하위 level에 속할수록 IFC 위계 상 아래에 속하여 상위 객체의 정보를 상속받을 가능성이 높아진다. 특히, WBS 하위 level의 Entity 속성은 중요도에 따라서 WBS 상위 level의 Property로 될 수 있다. 예를 들어, IfcWarningEquipment는 WBS 내의 해당 Entity 하위 위계에 위치하는 IfcFireEvacuationAlarm을 경우에 따라 Property값으로 활용할 수 있다.
소방 분야의 피난 시뮬레이션 프로그램 등은 IFC 모델을 불러와서 정보를 얻고자 하는 경우가 있다. 이 정보는 설비의 종류나 그에 대한 속성 정보가 아니라 설비의 설치 유무와 작동 여부에 관한 정보이다. 현재 일반적으로 사용되고 있는 CFAST 등과 같은 피난 시뮬레이션은 경보 설비의 설치 유무, 혹은 그 객체의 작동 여부에 대한 정보가 필요하다. 이러한 경우, IfcWarningEquipment의 Property로 설정할 수 있는 참과 거짓 값을 가지는 Boolean으로 결정될 수 있다.
5. 결론
본 연구는 BIM의 중립 포맷인 IFC의 확장 방법론을 도출하였다. 건축 분야 위주로 개발된 IFC 포맷을 소방 분야에서도 활용 가능케 하기 위한 연구로서 IFC 스키마 분석, 건축 WBS 분석을 기반으로 소방 분야의 IFC 확장 스키마를 도출하였다.
IFC는 1994년 IAI에서 개발을 진행해오다 2013년에 국제표준화기구에서 정식 인증을 받은 후, bSI에서 주도적으로 개발 및 발전을 도모하고 있다. 이는 최근 건축뿐만 아니라 여러 분야에서의 BIM의 활용도가 그만큼 증가하였다는 것을 의미하며, 과거에는 정보의 손실이 있어도 어느 정도 기술의 한계를 인정하고 불편하더라도 당연하게 여기며 사용을 해왔다. 하지만 현재 기술이 빠른 속도로 발전하고 있으며 이에 따라 사용자들의 불편을 감소하고자 하는 노력이 동시에 이뤄지고 있다. 이에 따라 여러 분야 특히, 건축·건설산업의 경우, BIM의 높은 활용도를 기반으로 타 분야 간 정보 손실을 줄이고자 중립 포맷인 IFC 개발이 빠른 속도로 이뤄지고 있다.
현재 세계적으로 IFC의 확장에 대한 주제로 건설, 토목, 도로, 항만 등의 다양한 분야에서 논의가 이뤄지고 있다. bSI에서는 앞서 언급한 바와 같이 IFC 개발에 노력을 쏟고 있지만, 한 분야에서의 IFC 확장을 위해 수년간의 협의와 검토를 거쳐 IFC의 새로운 표준 및 확장된 IFC 스키마를 발표하고 배포한다.
특히 본 연구는 소방 분야에 집중한 것이긴 하지만, 사용자가 필요할 시에 즉각적으로 확장을 할 수 있는 방법론을 제시하였으며, 다른 분야로의 확장 또한 가능할 것으로 사료되기에 의미가 있다.
WBS는 프로젝트 목표 달성을 위해 필요한 활동과 업무를 세분화하는 작업으로, 프로젝트 구성요소들을 계층 구조로 분류하여 프로젝트의 전체 범위를 정의하고, 프로젝트 작업을 관리하기 쉽도록 작게 세분화한 작업 분할 구조를 뜻한다. 이는 앞서 언급한 바와 같이 사용자와 개발자 간의 의사소통 도구로 사용되며 프로젝트 업무 내역을 가시화할 수 있어 관리가 용이하다. 또한, 인력 및 일정 계획 등을 수립하는 기초로 활용이 되며 해당 분류에 따른 책임과 역할을 분명히 인지할 수 있다. 본 연구는 건축 WBS를 분석하여 소방 IFC 확장 방법론을 도출하였다.
본 연구에서 도출한 방법론은 우선, IFC 스키마를 확장한 기존의 연구를 분석하고, IFC 스키마 구조와 유사한 WBS를 활용하여 IFC를 확장한 선행연구를 분석하여 본 연구의 방법론의 방향을 설정하였다. 이후 건축 WBS를 분석하고 건축 WBS 하위 위계의 소방 WBS를 분석하였으며, 이를 바탕으로 소방 HBS를 도출하였다. 소방 HBS는 건축물 중심으로 정보 위계가 설정된 IFC 포맷 특징을 고려하고, 건축 WBS 하위 위계의 소방 부분의 구조 확장을 통해 도출된 것이기 때문에 정보 위계 방식이 IFC와 유사하다. 이러한 특징으로 인하여 소방 분야 IFC 확장을 위한 구조 모델로 적합할 것이라고 사료된다. 따라서 본 연구에서는 WBS 구조를 스키마 구조에 대응하여 BIM 모델로 표현하기 위해 공간 요소, 시설 요소, 부위 요소 등의 하위 위계에 위치하고 있는 Entity에 확장하는 방법을 택하였다.
이렇듯 도출된 HBS 내 소방 요소는 동일한 레벨의 WBS 요소 및 IFC 상위 Entity와 대응한다. 이를 통해 최종적으로 대응이 된 Entity를 IFC 스키마 내에서 확장하여 목적에 맞는 IFC로써 활용한다.
기존 BIM 도구 또는 이와 유사한 저작도구를 활용하여 3D 모델을 작성한 후, IFC로 추출할 때 형상 정보에만 집중하여 객체 또는 모델이 가지고 있는 속성 정보의 손실을 간과하는 경우가 많다. 향후 본 연구에서 제안한 소방 HBS 및 IFC 확장 방법론을 통해 IFC 구성 언어인 EXPRESS 언어 등을 활용하여 직접 개발하고, 이렇게 개발된 소방 IFC 객체가 IFC 스키마 내에서 정보 교환 및 위계 체계 안에서 원활히 역할수행이 가능한지에 대해 검증하고자 한다. 원활한 작동 수행 여부는 IFC 객체 정보가 손실 없이 교환되는지 또는 정확히 상속받아 확장되었는지를 확인하여 파악할 수 있다. 정보를 정확히 교환 또는 상속받는다면 속성 정보와 형상 정보가 제대로 구현되기 때문에 IFC 뷰어 등을 통한 가시적 검증을 할 수 있다. 이러한 연구는 현재 진행되고 있으며, 언급한 바와 같은 검증 또한 이뤄진다면 본 연구에서 제안하는 HBS 구조와 방법론의 신뢰도가 더욱 높아질 것으로 생각된다.
본 연구는 기존의 작업체계를 고려하여 IFC 스키마를 확장하였기에 BIM을 바탕에 둔 건축 분야와 다른 분야와의 협업을 촉진할 수 있다는 점에서 연구의 의의가 있다. 또한 다양한 분야에서 즉각적인 적용이 가능하며 IFC 스키마 상에 산재 되어있는 정보를, 필요에 의해 커스터마이징 할 수 있어 BIM 사용의 효율성을 극대화할 수 있을 것으로 기대된다.










